Java 数据结构与集合源码
简单来说,数据结构就是一种程序设计优化的方法论,研究数据的逻辑结构和物理结构以及它们之间相互关系,并对这种结构定义相应的运算,目的是加快程序的执行速度、减少内存占用的空间。
数据结构剖析
数据间逻辑关系
数据的逻辑结构指反映数据元素之间的逻辑关系,而与数据的存储无关,是独立于计算机的。
- 集合结构:数据结构中的元素之间除了“同属一个集合”的相互关系外,别无其他关系。集合元素之间没有逻辑关系
- 线性结构:数据结构中的元素存在“一对一”的相互关系。结构中必须存在唯一的首元素和唯一的尾元素。比如一维数组、链表、栈、队列等
- 树形结构:数据结构中的元素存在“一对多”的相互关系。比如家谱、文件系统、组织架构
- 图形结构:数据结构中的元素存在“多对多”的相互关系。比如全国铁路网、地铁图

数据的存储结构(或物理结构)
数据的物理结构/存储结构包括“数据元素的表示”和“关系的表示”。数据的存储结构是“计算机实现数据逻辑结构的表现”,它依赖于计算机语言。
顺序结构
使用一组连续的存储单元依次存储逻辑上相邻的各个元素,这样的结构就被成为顺序结构。
- 优点:只需要申请存放数据本身的内存空间即可,支持下标访问,也可以实现随机访问
- 缺点:必须静态分配连续空间,内存空间的利用率比较低。插入或删除可能需要移动大量元素,效率比较低

链式结构
不使用连续的存储空间存放元素,而是为每一个元素构造一个节点(包含元素和指向下一个元素的指针)。 节点中除了存放数据本身以外,还需要存放指向下一个节点的指针。
- 优点:不采用连续的存储空间使得内存空间利用率比较高,没有顺序存储结构中必须静态分配元素个数的缺点。 插入或删除元素时,不需要移动大量的元素
- 缺点:需要额外的空间来表达数据之间的逻辑关系,不支持下标访问和随机访问

索引结构
除建立存储节点信息外,还建立附加的索引表来记录每个元素节点的地址。
除建立存储节点信息外,还建立附加的索引表来记录每个元素节点的地址。索引表由若干索引项组成。索引项的一般形式是:关键字,地址。
- 优点:用节点的索引号来确定结点存储地址,检索速度快
- 缺点:增加了附加的索引表,会占用较多的存储空间。在增加和删除数据时要修改索引表,因而会花费较多的时间

散列结构
根据元素的关键字直接计算出该元素的存储地址,又称为 Hash 存储。
- 优点:检索、增加和删除结点的操作都很快
- 缺点:不支持排序,一般比用线性表存储需要更多的空间,并且记录的关键字不能重复

运算结构
施加在数据上的运算包括运算的定义和实现。运算的定义是针对逻辑结构的,指出运算的功能; 运算的实现是针对存储结构的,指出运算的具体操作步骤。

一维数组
数组的特点
在 Java 中,数组是用来存放同一种数据类型的集合,注意只能存放同一种数据类型。
//只声明了类型和长度
数据类型[] 数组名称 = new 数据类型[数组长度];
//声明了类型,初始化赋值,大小由元素个数决定
数据类型[] 数组名称 = {数组元素1,数组元素2,......}物理结构特点:
- 申请内存:一次申请一大段连续的空间,一旦申请到了,内存就固定了
- 不能动态扩展 (初始化给大了,浪费;给小了,不够用),插入快,删除和查找慢
- 存储特点:所有数据存储在这个连续的空间中,数组中的每一个元素都是一个具体的数据(或对象),所有数据都紧密排布,不能有间隔
自定义数组
package javacode.data_structure;
class Array {
private Object[] elementData;
private int size;
public Array(int capacity){
elementData = new Object[capacity];
}
/**
* 添加元素
* @param value
*/
public void add(Object value){
if(size >= elementData.length){
throw new RuntimeException("数组已满,不可添加");
}
elementData[size] = value;
size++;
}
/**
* 查询元素 value 在数组中的索引位置
* @param value
* @return
*/
public int find(Object value){
for (int i = 0; i < size; i++) {
if(elementData[i].equals(value)){
return i;
}
}
return -1;
}
/**
* 从当前数组中移除首次出现的 value 元素
* @param value
* @return
*/
public boolean delete(Object value){
int index = find(value);
if(index == -1){
return false;
}
for(int i = index;i < size - 1;i++){
elementData[i] = elementData[i + 1];
}
elementData[size - 1] = null;
size--;
return true;
}
/**
* 将数组中首次出现的 oldValue 替换为 newValue
* @param oldValue
* @param newValue
* @return
*/
public boolean update(Object oldValue,Object newValue){
int index = find(oldValue);
if(index == -1){
return false;
}
elementData[index] = newValue;
return true;
}
/**
* 遍历数组中所有数据
*/
public void print(){
System.out.print("{");
for (int i = 0; i < size; i++) {
if(i == size - 1){
System.out.println(elementData[i] + "}");
break;
}
System.out.print(elementData[i] + ",");
}
}
}
public class ArrayTest {
public static void main(String[] args) {
Array arr = new Array(10);
arr.add(123);
arr.add("AA");
arr.add(345);
arr.add(345);
arr.add("BB");
arr.delete(345);
arr.update(345,444);
arr.print();
}
}链表
链表的特点
- 逻辑结构:线性结构
- 物理结构:不要求连续的存储空间
- 存储特点:链表由一系列结点node(链表中每一个元素称为结点)组成,结点可以在代码执行过程中动态创建。 每个结点包括两个部分:一个是存储数据元素的数据域,另一个是存储下一个结点地址的指针域

常见的链表结构有如下的形式:

自定义链表
自定义单向链表

package javacode.custome_linkedlist.danxiang;
/*
单链表中的节点。
节点是单向链表中基本的单元。
每一个节点 Node 都有两个属性:
一个属性:是存储的数据。
另一个属性:是下一个节点的内存地址。
*/
public class Node {
// 存储的数据
Object data;
// 下一个节点的内存地址
Node next;
public Node(){
}
public Node(Object data, Node next){
this.data = data;
this.next = next;
}
}package javacode.custome_linkedlist.danxiang;
/*
链表类 (单向链表)
*/
public class Link<E> {
// 头节点
Node header;
private int size = 0;
public int size(){
return size;
}
// 向链表中添加元素的方法(向末尾添加)
public void add(E data){
//public void add(Object data){
// 创建一个新的节点对象
// 让之前单链表的末尾节点 next 指向新节点对象。
// 有可能这个元素是第一个,也可能是第二个,也可能是第三个。
if(header == null){
// 说明还没有节点。
// new 一个新的节点对象,作为头节点对象。
// 这个时候的头节点既是一个头节点,又是一个末尾节点。
header = new Node(data, null);
}else {
// 说明头不是空!
// 头节点已经存在了!
// 找出当前末尾节点,让当前末尾节点的 next 是新节点。
Node currentLastNode = findLast(header);
currentLastNode.next = new Node(data, null);
}
size++;
}
/**
* 专门查找末尾节点的方法。
*/
private Node findLast(Node node) {
if(node.next == null) {
// 如果一个节点的 next 是 null
// 说明这个节点就是末尾节点。
return node;
}
// 程序能够到这里说明:node 不是末尾节点。
return findLast(node.next); // 递归算法!
}
/*// 删除链表中某个数据的方法
public void remove(Object obj){
//略
}
// 修改链表中某个数据的方法
public void modify(Object newObj){
//略
}
// 查找链表中某个元素的方法。
public int find(Object obj){
//略
}*/
}自定义双向链表

package javacode.custome_linkedlist.shuangxiang;
/*
双向链表中的节点。
*/
public class Node<E> {
Node prev;
E data;
Node next;
Node(Node prev, E data, Node next) {
this.prev = prev;
this.data = data;
this.next = next;
}
}package javacode.custome_linkedlist.shuangxiang;
import java.util.Iterator;
/**
* 链表类 (双向链表)
* @author 尚硅谷 - 宋红康
* @create 15:05
*/
public class DoubleLinkedList<E> implements Iterable<E>{
private Node first; //链表的首元素
private Node last; //链表的尾元素
private int total;
public void add(E e){
Node newNode = new Node(last, e, null);
if(first == null){
first = newNode;
}else{
last.next = newNode;
}
last = newNode;
total++;
}
public int size(){
return total;
}
public void delete(Object obj){
Node find = findNode(obj);
if(find != null){
if(find.prev != null){
find.prev.next = find.next;
}else{
first = find.next;
}
if(find.next != null){
find.next.prev = find.prev;
}else{
last = find.prev;
}
find.prev = null;
find.next = null;
find.data = null;
total--;
}
}
private Node findNode(Object obj){
Node node = first;
Node find = null;
if(obj == null){
while(node != null){
if(node.data == null){
find = node;
break;
}
node = node.next;
}
}else{
while(node != null){
if(obj.equals(node.data)){
find = node;
break;
}
node = node.next;
}
}
return find;
}
public boolean contains(Object obj){
return findNode(obj) != null;
}
public void update(E old, E value){
Node find = findNode(old);
if(find != null){
find.data = value;
}
}
@Override
public Iterator<E> iterator() {
return new Itr();
}
private class Itr implements Iterator<E>{
private Node<E> node = first;
@Override
public boolean hasNext() {
return node!=null;
}
@Override
public E next() {
E value = node.data;
node = node.next;
return value;
}
}
}自定义双链表测试:
package javacode.custome_linkedlist.shuangxiang;
public class DoubleLinkedListTest {
public static void main(String[] args) {
DoubleLinkedList<String> my = new DoubleLinkedList<>();
my.add("hello");
my.add("world");
my.add(null);
my.add(null);
my.add("java");
my.add("java");
my.add("atguigu");
System.out.println("一共有:" + my.size());
System.out.println("所有元素:");
for (String s : my) {
System.out.println(s);
}
System.out.println("-------------------------------------");
System.out.println("查找 java,null,haha 的结果:");
System.out.println(my.contains("java"));
System.out.println(my.contains(null));
System.out.println(my.contains("haha"));
System.out.println("-------------------------------------");
System.out.println("替换 java,null 后:");
my.update("java","JAVA");
my.update(null,"songhk");
System.out.println("所有元素:");
for (String s : my) {
System.out.println(s);
}
System.out.println("-------------------------------------");
System.out.println("删除 hello,JAVA,null,atguigu 后:");
my.delete("hello");
my.delete("JAVA");
my.delete(null);
my.delete("atguigu");
System.out.println("所有元素:");
for (String s : my) {
System.out.println(s);
}
}
}栈
栈的特点
- 栈(Stack,有整齐排列的意思)又称为堆栈或堆叠,是限制仅在表的一端进行插入和删除运算的线性表
- 栈按照先进后出(FILO,first in last out)的原则存储数据,先进入的数据被压入栈底,最后的数据在栈顶。 每次删除(退栈)的总是删除当前栈中最后插入(进栈)的元素,而最先插入的是被放在栈的底部,要到最后才能删除

TIP
弹夹里的子弹可以比作栈的数据。先装进弹夹的子弹反而最后打出。
核心类库中的栈结构有 Stack 和 LinkedList。 Stack 就是顺序栈,它是 Vector 的子类。 LinkedList 是链式栈。
体现栈结构的操作方法:
- peek() 方法:查看栈顶元素,不弹出
- pop() 方法:弹出栈
- push(E e) 方法:压入栈
时间复杂度:
- 索引:O(n)
- 搜索:O(n)
- 插入:O(1)
- 移除:O(1)

Stack 使用举例
package javacode.stack;
import org.junit.Test;
import java.util.LinkedList;
import java.util.Stack;
public class TestStack {
/*
* 测试 Stack
* */
@Test
public void test1(){
Stack<Integer> list = new Stack<>();
list.push(1);
list.push(2);
list.push(3);
System.out.println("list = " + list);
System.out.println("list.peek()=" + list.peek());
System.out.println("list.peek()=" + list.peek());
System.out.println("list.peek()=" + list.peek());
/*
System.out.println("list.pop() =" + list.pop());
System.out.println("list.pop() =" + list.pop());
System.out.println("list.pop() =" + list.pop());
System.out.println("list.pop() =" + list.pop());//java.util.NoSuchElementException
*/
while(!list.empty()){
System.out.println("list.pop() =" + list.pop());
}
}
/*
* 测试 LinkedList
* */
@Test
public void test2(){
LinkedList<Integer> list = new LinkedList<>();
list.push(1);
list.push(2);
list.push(3);
System.out.println("list = " + list);
System.out.println("list.peek()=" + list.peek());
System.out.println("list.peek()=" + list.peek());
System.out.println("list.peek()=" + list.peek());
/*
System.out.println("list.pop() =" + list.pop());
System.out.println("list.pop() =" + list.pop());
System.out.println("list.pop() =" + list.pop());
System.out.println("list.pop() =" + list.pop());//java.util.NoSuchElementException
*/
while(!list.isEmpty()){
System.out.println("list.pop() =" + list.pop());
}
}
}自定义栈
package javacode.stack;
public class MyStack {
// 向栈当中存储元素,我们这里使用一维数组模拟。存到栈中,就表示存储到数组中。
// 为什么选择 Object 类型数组?因为这个栈可以存储 java 中的任何引用类型的数据
private Object[] elements;
// 栈帧,永远指向栈顶部元素
// 那么这个默认初始值应该是多少。注意:最初的栈是空的,一个元素都没有。
//private int index = 0; // 如果 index 采用 0,表示栈帧指向了顶部元素的上方。
//private int index = -1; // 如果 index 采用 -1,表示栈帧指向了顶部元素。
private int index;
/**
* 无参数构造方法。默认初始化栈容量 10.
*/
public MyStack() {
// 一维数组动态初始化
// 默认初始化容量是 10.
this.elements = new Object[10];
// 给 index 初始化
this.index = -1;
}
/**
* 压栈的方法
* @param obj 被压入的元素
*/
public void push(Object obj) throws Exception {
if(index >= elements.length - 1){
//方式 1:
//System.out.println("压栈失败,栈已满!");
//return;
//方式 2:
throw new Exception("压栈失败,栈已满!");
}
// 程序能够走到这里,说明栈没满
// 向栈中加 1 个元素,栈帧向上移动一个位置。
index++;
elements[index] = obj;
System.out.println("压栈" + obj + "元素成功,栈帧指向" + index);
}
/**
* 弹栈的方法,从数组中往外取元素。每取出一个元素,栈帧向下移动一位。
* @return
*/
public Object pop() throws Exception {
if (index < 0) {
//方式 1:
//System.out.println("弹栈失败,栈已空!");
//return;
//方式 2:
throw new Exception("弹栈失败,栈已空!");
}
// 程序能够执行到此处说明栈没有空。
Object obj = elements[index];
System.out.print("弹栈" + obj + "元素成功,");
elements[index] = null;
// 栈帧向下移动一位。
index--;
return obj;
}
// set 和 get 也许用不上,但是你必须写上,这是规矩。你使用 IDEA 生成就行了。
// 封装:第一步:属性私有化,第二步:对外提供 set 和 get 方法。
public Object[] getElements() {
return elements;
}
public void setElements(Object[] elements) {
this.elements = elements;
}
public int getIndex() {
return index;
}
public void setIndex(int index) {
this.index = index;
}
}队列
队列(Queue)是只允许在一端进行插入,而在另一端进行删除的运算受限的线性表。
队列是逻辑结构,其物理结构可以是数组,也可以是链表。
队列的修改原则:队列的修改是依先进先出(FIFO)的原则进行的。 新来的成员总是加入队尾(即不允许"加塞"),每次离开的成员总是队列头上的(不允许中途离队),即当前"最老的"成员离队。

树的理解

名词解释:
- 结点:树中的数据元素都称之为结点
- 根节点:最上面的结点称之为根,一颗树只有一个根且由根发展而来,从另外一个角度来说,每个结点都可以认为是其子树的根
- 父节点:结点的上层结点,如图中,结点 K 的父节点是 E、结点 L 的父节点是 G
- 子节点:节点的下层结点,如图中,节点 E 的子节点是 K 节点、节点 G 的子节点是 L 节点
- 兄弟节点:具有相同父节点的结点称为兄弟节点,图中 F、G、H 互为兄弟节点
- 结点的度数:每个结点所拥有的子树的个数称之为结点的度,如结点 B 的度为 3
- 树叶:度数为 0 的结点,也叫作终端结点,图中 D、K、F、L、H、I、J 都是树叶
- 非终端节点(或分支节点):树叶以外的节点,或度数不为 0 的节点。图中根、A、B、C、E、G 都是
- 树的深度(或高度):树中结点的最大层次数,图中树的深度为 4
- 结点的层数:从根节点到树中某结点所经路径上的分支树称为该结点的层数,根节点的层数规定为 1,其余结点的层数等于其父亲结点的层数 +1
- 同代:在同一棵树中具有相同层数的节点
二叉树的基本概念
二叉树(Binary tree)是树形结构的一个重要类型。二叉树特点是每个结点最多只能有两棵子树,且有左右之分。 许多实际问题抽象出来的数据结构往往是二叉树形式,二叉树的存储结构及其算法都较为简单,因此二叉树显得特别重要。

二叉树的遍历
- 前序遍历:中左右(根左右)
先访问根结点,再前序遍历左子树,最后再前序遍历右子树。前序遍历运算访问二叉树各结点是以根、左、右的顺序进行访问的。
- 中序遍历:左中右(左根右)
先中前序遍历左子树,然后再访问根结点,最后再中序遍 历右子树。中序遍历运算访问二叉树各结点是以左、根、右的顺序进行访问的。
- 后序遍历:左右中(左右根)
先后序遍历左子树,然后再后序遍历右子树,最后访问根 结点。后序遍历运算访问二叉树各结点是以左、右、根的顺序进行访问的。

- 前序遍历:ABDHIECFG
- 中序遍历:HDIBEAFCG
- 后序遍历:HIDEBFGCA
经典二叉树

满二叉树
除最后一层无任何子节点外,每一层上的所有结点都有两个子结点的二叉树。第 n 层的结点数是 2 的 n-1 次方,总的结点个数是 2 的 n 次方 - 1。

完全二叉树
叶结点只能出现在最底层的两层,且最底层叶结点均处于次底层叶结点的左侧。

二叉排序/查找/搜索树
英文名叫 BST (binary search/sort tree),满足如下性质:
- 若它的左子树不为空,则左子树上所有结点的值均小于它的根节点的值
- 若它的右子树上所有结点的值均大于它的根节点的值
- 它的左、右子树也分别为二叉排序/查找/搜索树

对二叉查找树进行中序遍历,得到有序集合,便于检索。
平衡二叉树
Self-balancing binary search tree,AVL。平衡二叉树首先是二叉排序树,此外具有以下性质:
- 它是一棵空树或它的左右两个子树的高度差的绝对值不超过 1
- 并且左右两个子树也都是一棵平衡二叉树
- 不要求非叶节点都有两个子结点
平衡二叉树的目的是为了减少二叉查找树的层次,提高查找速度。平衡二叉树的常用实现有红黑树、AVL、替罪羊树、Treap、伸展树等。

红黑树
Red-Black Tree。红黑树的每个节点上都存储有颜色,可以是红 (Red) 或黑 (Black)。
红黑树是一种自平衡二叉查找树,是在计算机科学中用到的一种数据结构, 它是在 1972 年由 Rudolf Bayer 发明的。红黑树是复杂的,但它的操作有着良好的最坏情况运行时间,并且在实践中是高效的。
它可以在 O(log n) 时间内做查找,插入和删除,这里的 n 是树中元素的数目。
红黑树的特性:
- 每个节点是红色或者黑色的
- 根节点是黑色的
- 每个叶子节点(NIL)是黑色的(这里的叶子节点是指为空 (NIL 或 NULL) 的叶子节点)
- 每个红色节点的两个子节点都是黑色的 (从每个叶子到根的所有路径上不能有两个连续的红色节点)
- 从任一节点到其每个叶子的所有路径都包含相同数目的黑色节点(确保没有一条路径会比其他路径长出 2 倍)

当我们插入或删除节点时,可能会破坏已有的红黑树,使得它不满足以上 5 个要求,那么此时就需要进行处理,使得它继续满足以上的 5 个要求:
- recolor:将某个节点变红或变黑
- rotation:将红黑树某些结点分支进行旋转(左旋或右旋)
红黑树可以通过红色节点和黑色节点尽可能的保证二叉树的平衡。主要是用它来存储有序的数据,它的时间复杂度是 O(logN),效率非常之高。
二叉树及其结点的表示
普通二叉树
public class BinaryTree<E>{
private TreeNode root; //二叉树的根结点
private int total;//结点总个数
private class TreeNode{
//至少有以下几个部分
TreeNode parent;
TreeNode left;
E data;
TreeNode right;
public TreeNode(TreeNode parent, TreeNode left, E data, TreeNode right) {
this.parent = parent;
this.left = left;
this.data = data;
this.right = right;
}
}
}TreeMap 红黑树
public class TreeMap<K,V> {
private transient Entry<K,V> root;
private transient int size = 0;
static final class Entry<K,V> implements Map.Entry<K,V> {
K key;
V value;
Entry<K,V> left;
Entry<K,V> right;
Entry<K,V> parent;
boolean color = BLACK;
/**
* Make a new cell with given key, value, and parent, and with
* {@code null} child links, and BLACK color.
*/
Entry(K key, V value, Entry<K,V> parent) {
this.key = key;
this.value = value;
this.parent = parent;
}
}
}List 接口分析
List 接口特点
List 集合所有的元素是以一种线性方式进行存储的。 例如,存元素的顺序是 11、22、33。那么集合中,元素的存储就是按照 11、22、33 的顺序完成的
它是一个元素存取有序的集合。即元素的存入顺序和取出顺序有保证的。。
它是一个带有索引的集合,通过索引就可以精确的操作集合中的元素(与数组的索引是一个道理)。
集合中可以有重复的元素,通过元素的 equals 方法,来比较是否为重复的元素。
List 接口的主要实现类:
- ArrayList:动态数组
- Vector:动态数组
- LinkedList:双向链表
- Stack:栈
动态数组 ArrayList 与 Vector
Java 的 List 接口的实现类中有两个动态数组的实现:ArrayList 和 Vector。
ArrayList 与 Vector 的区别
它们的底层物理结构都是数组,我们称为动态数组。
ArrayList 是新版的动态数组,线程不安全,效率高,Vector 是旧版的动态数组,线程安全,效率低。 动态数组的扩容机制不同,ArrayList 默认扩容为原来的 1.5 倍,Vector 默认扩容增加为原来的 2 倍。
数组的初始化容量,如果在构建 ArrayList 与 Vector 的集合对象时,没有显式指定初始化容量, 那么 Vector 的内部数组的初始容量默认为 10,而 ArrayList 在 JDK 6.0 及之前的版本也是 10,JDK8.0。 之后的版本 ArrayList 初始化为长度为 0 的空数组,之后在添加第一个元素时,再创建长度为 10 的数组。
原因:用的时候再创建数组,避免浪费。因为很多方法的返回值是 ArrayList 类型, 需要返回一个 ArrayList 的对象,例如从数据库查询对象的方法,返回值很多就是 ArrayList。有可能你要查询的数据不存在,要么返回 null,要么返回一个没有元素的 ArrayList 对象。
ArrayList 部分源码分析
JDK1.7.0_07 中:
//属性
private transient Object[] elementData; //存储底层数组元素
private int size; //记录数组中存储的元素的个数
//构造器
public ArrayList() {
this(10); //指定初始容量为 10
}
public ArrayList(int initialCapacity) {
super();
//检查初始容量的合法性
if (initialCapacity < 0)
throw new IllegalArgumentException("Illegal Capacity: "+ initialCapacity);
//数组初始化为长度为 initialCapacity 的数组
this.elementData = new Object[initialCapacity];
}
//方法:add() 相关方法
public boolean add(E e) {
ensureCapacityInternal(size + 1); //查看当前数组是否够多存一个元素
elementData[size++] = e; //将元素 e 添加到 elementData 数组中
return true;
}
private void ensureCapacityInternal(int minCapacity) {
modCount++;
// 如果 if 条件满足,则进行数组的扩容
if (minCapacity - elementData.length > 0)
grow(minCapacity);
}
private void grow(int minCapacity) {
// overflow-conscious code
int oldCapacity = elementData.length; //当前数组容量
int newCapacity = oldCapacity + (oldCapacity >> 1); //新数组容量是旧数组容量的 1.5 倍
if (newCapacity - minCapacity < 0) //判断旧数组的 1.5 倍是否够
newCapacity = minCapacity;
//判断旧数组的 1.5 倍是否超过最大数组限制
if (newCapacity - MAX_ARRAY_SIZE > 0)
newCapacity = hugeCapacity(minCapacity);
//复制一个新数组
elementData = Arrays.copyOf(elementData, newCapacity);
}
//方法:remove() 相关方法
public E remove(int index) {
rangeCheck(index); //判断 index 是否在有效的范围内
modCount++; //修改次数加 1
//取出 [index] 位置的元素,[index] 位置的元素就是要被删除的元素,用于最后返回被删除的元素
E oldValue = elementData(index);
int numMoved = size - index - 1; //确定要移动的次数
//如果需要移动元素,就用 System.arraycopy 移动元素
if (numMoved > 0)
System.arraycopy(elementData, index+1, elementData, index, numMoved);
//将 elementData[size-1] 位置置空,让 GC 回收空间,元素个数减少
elementData[--size] = null;
return oldValue;
}
private void rangeCheck(int index) {
if (index >= size) //index 不合法的情况
throw new IndexOutOfBoundsException(outOfBoundsMsg(index));
}
E elementData(int index) { //返回指定位置的元素
return (E) elementData[index];
}
//方法:set() 方法相关
public E set(int index, E element) {
rangeCheck(index); //检验 index 是否合法
//取出 [index] 位置的元素,[index] 位置的元素就是要被替换的元素,用于最后返回被替换的元素
E oldValue = elementData(index);
//用 element 替换 [index] 位置的元素
elementData[index] = element;
return oldValue;
}
//方法:get() 相关方法
public E get(int index) {
rangeCheck(index); //检验 index 是否合法
return elementData(index); //返回 [index] 位置的元素
}
//方法:indexOf()
public int indexOf(Object o) {
//分为 o 是否为空两种情况
if (o == null) {
//从前往后找
for (int i = 0; i < size; i++)
if (elementData[i]==null)
return i;
} else {
for (int i = 0; i < size; i++)
if (o.equals(elementData[i]))
return i;
}
return -1;
}
//方法:lastIndexOf()
public int lastIndexOf(Object o) {
//分为 o 是否为空两种情况
if (o == null) {
//从后往前找
for (int i = size-1; i >= 0; i--)
if (elementData[i]==null)
return i;
} else {
for (int i = size-1; i >= 0; i--)
if (o.equals(elementData[i]))
return i;
}
return -1;
}jdk1.8.0_271 中:
//属性
transient Object[] elementData;
private int size;
private static final Object[] DEFAULTCAPACITY_EMPTY_ELEMENTDATA = {};
//构造器
public ArrayList() {
this.elementData = DEFAULTCAPACITY_EMPTY_ELEMENTDATA; //初始化为空数组
}
//方法:add() 相关方法
public boolean add(E e) {
//查看当前数组是否够多存一个元素
ensureCapacityInternal(size + 1); // Increments modCount!!
//存入新元素到 [size] 位置,然后 size 自增 1
elementData[size++] = e;
return true;
}
private void ensureCapacityInternal(int minCapacity) {
ensureExplicitCapacity(calculateCapacity(elementData, minCapacity));
}
private static int calculateCapacity(Object[] elementData, int minCapacity) {
//如果当前数组还是空数组
if (elementData == DEFAULTCAPACITY_EMPTY_ELEMENTDATA) {
//那么 minCapacity 取 DEFAULT_CAPACITY 与 minCapacity 的最大值
return Math.max(DEFAULT_CAPACITY, minCapacity);
}
return minCapacity;
}
//查看是否需要扩容
private void ensureExplicitCapacity(int minCapacity) {
modCount++; //修改次数加 1
//如果需要的最小容量比当前数组的长度大,即当前数组不够存,就扩容
if (minCapacity - elementData.length > 0)
grow(minCapacity);
}
private void grow(int minCapacity) {
// overflow-conscious code
int oldCapacity = elementData.length; //当前数组容量
int newCapacity = oldCapacity + (oldCapacity >> 1); //新数组容量是旧数组容量的 1.5 倍
//看旧数组的 1.5 倍是否够
if (newCapacity - minCapacity < 0)
newCapacity = minCapacity;
//看旧数组的 1.5 倍是否超过最大数组限制
if (newCapacity - MAX_ARRAY_SIZE > 0)
newCapacity = hugeCapacity(minCapacity);
//复制一个新数组
elementData = Arrays.copyOf(elementData, newCapacity);
}ArrayList 相关方法图示
- ArrayList 采用数组作为底层实现

- ArrayList 自动扩容过程

- ArrayList 的 add(E e) 方法

- ArrayList 的 add(int index,E e) 方法

Vector 部分源码分析
jdk1.8.0_271 中:
//属性
protected Object[] elementData;
protected int elementCount;
//构造器
public Vector() {
this(10); //指定初始容量 initialCapacity 为 10
}
public Vector(int initialCapacity) {
this(initialCapacity, 0); //指定 capacityIncrement 增量为 0
}
public Vector(int initialCapacity, int capacityIncrement) {
super();
//判断了形参初始容量 initialCapacity 的合法性
if (initialCapacity < 0)
throw new IllegalArgumentException("Illegal Capacity: "+ initialCapacity);
//创建了一个 Object[] 类型的数组
this.elementData = new Object[initialCapacity];
//增量,默认是 0,如果是 0,后面就按照 2 倍增加,如果不是 0,后面就按照你指定的增量进行增量
this.capacityIncrement = capacityIncrement;
}
//方法:add() 相关方法
//synchronized 意味着线程安全的
public synchronized boolean add(E e) {
modCount++;
//看是否需要扩容
ensureCapacityHelper(elementCount + 1);
//把新的元素存入 [elementCount],存入后,elementCount 元素的个数增 1
elementData[elementCount++] = e;
return true;
}
private void ensureCapacityHelper(int minCapacity) {
//看是否超过了当前数组的容量
if (minCapacity - elementData.length > 0)
grow(minCapacity); //扩容
}
private void grow(int minCapacity) {
// overflow-conscious code
int oldCapacity = elementData.length; //获取目前数组的长度
//如果 capacityIncrement 增量是 0,新容量 = oldCapacity 的 2 倍
//如果 capacityIncrement 增量是不是 0,新容量 = oldCapacity + capacityIncrement 增量;
int newCapacity = oldCapacity + ((capacityIncrement > 0) ?
capacityIncrement : oldCapacity);
//如果按照上面计算的新容量还不够,就按照你指定的需要的最小容量来扩容 minCapacity
if (newCapacity - minCapacity < 0)
newCapacity = minCapacity;
//如果新容量超过了最大数组限制,那么单独处理
if (newCapacity - MAX_ARRAY_SIZE > 0)
newCapacity = hugeCapacity(minCapacity);
//把旧数组中的数据复制到新数组中,新数组的长度为 newCapacity
elementData = Arrays.copyOf(elementData, newCapacity);
}
//方法:remove() 相关方法
public boolean remove(Object o) {
return removeElement(o);
}
public synchronized boolean removeElement(Object obj) {
modCount++;
//查找 obj 在当前 Vector 中的下标
int i = indexOf(obj);
//如果 i>=0,说明存在,删除 [i] 位置的元素
if (i >= 0) {
removeElementAt(i);
return true;
}
return false;
}
//方法:indexOf()
public int indexOf(Object o) {
return indexOf(o, 0);
}
public synchronized int indexOf(Object o, int index) {
if (o == null) {//要查找的元素是 null 值
for (int i = index ; i < elementCount ; i++)
if (elementData[i]==null)//如果是 null 值,用==null 判断
return i;
} else {//要查找的元素是非 null 值
for (int i = index ; i < elementCount ; i++)
if (o.equals(elementData[i]))//如果是非 null 值,用 equals 判断
return i;
}
return -1;
}
//方法:removeElementAt()
public synchronized void removeElementAt(int index) {
modCount++;
//判断下标的合法性
if (index >= elementCount) {
throw new ArrayIndexOutOfBoundsException(index + " >= " +
elementCount);
}
else if (index < 0) {
throw new ArrayIndexOutOfBoundsException(index);
}
//j 是要移动的元素的个数
int j = elementCount - index - 1;
//如果需要移动元素,就调用 System.arraycopy 进行移动
if (j > 0) {
//把 index+1 位置以及后面的元素往前移动
//index+1 的位置的元素移动到 index 位置,依次类推
//一共移动 j 个
System.arraycopy(elementData, index + 1, elementData, index, j);
}
//元素的总个数减少
elementCount--;
//将 elementData[elementCount] 这个位置置空,用来添加新元素,位置的元素等着被 GC 回收
elementData[elementCount] = null; /* to let gc do its work */
}链表 LinkedList
Java 中有双链表的实现:LinkedList,它是 List 接口的实现类。
LinkedList 是一个双向链表,如图所示:

链表与动态数组的区别
动态数组底层的物理结构是数组,因此根据索引访问的效率非常高。 但是非末尾位置的插入和删除效率不高,因为涉及到移动元素。另外添加操作时涉及到扩容问题,就会增加时空消耗。
链表底层的物理结构是链表,因此根据索引访问的效率不高,即查找元素慢。 但是插入和删除不需要移动元素,只需要修改前后元素的指向关系即可,所以插入、删除元素快。而且链表的添加不会涉及到扩容问题。
LinkedList 源码分析
jdk1.8.0_271 中:
//属性
transient Node<E> first; //记录第一个结点的位置
transient Node<E> last; //记录当前链表的尾元素
transient int size = 0; //记录最后一个结点的位置
//构造器
public LinkedList() {
}
//方法:add() 相关方法
public boolean add(E e) {
linkLast(e); //默认把新元素链接到链表尾部
return true;
}
void linkLast(E e) {
final Node<E> l = last; //用 l 记录原来的最后一个结点
//创建新结点
final Node<E> newNode = new Node<>(l, e, null);
//现在的新结点是最后一个结点了
last = newNode;
//如果 l==null,说明原来的链表是空的
if (l == null)
//那么新结点同时也是第一个结点
first = newNode;
else
//否则把新结点链接到原来的最后一个结点的 next 中
l.next = newNode;
//元素个数增加
size++;
//修改次数增加
modCount++;
}
//其中,Node 类定义如下
private static class Node<E> {
E item; //元素数据
Node<E> next; //下一个结点
Node<E> prev; //前一个结点
Node(Node<E> prev, E element, Node<E> next) {
this.item = element;
this.next = next;
this.prev = prev;
}
}
//方法:获取 get() 相关方法
public E get(int index) {
checkElementIndex(index);
return node(index).item;
}
//方法:插入 add() 相关方法
public void add(int index, E element) {
checkPositionIndex(index);//检查 index 范围
if (index == size)//如果 index==size,连接到当前链表的尾部
linkLast(element);
else
linkBefore(element, node(index));
}
Node<E> node(int index) {
// assert isElementIndex(index);
/*
index < (size >> 1) 采用二分思想,先将 index 与长度 size 的一半比较,如果 index<size/2,就只从位置 0
往后遍历到位置 index 处,而如果 index>size/2,就只从位置 size 往前遍历到位置 index 处。这样可以减少一部
分不必要的遍历。
*/
//如果 index<size/2,就从前往后找目标结点
if (index < (size >> 1)) {
Node<E> x = first;
for (int i = 0; i < index; i++)
x = x.next;
return x;
} else {//否则从后往前找目标结点
Node<E> x = last;
for (int i = size - 1; i > index; i--)
x = x.prev;
return x;
}
}
//把新结点插入到 [index] 位置的结点 succ 前面
void linkBefore(E e, Node<E> succ) {//succ 是 [index] 位置对应的结点
// assert succ != null;
final Node<E> pred = succ.prev; //[index] 位置的前一个结点
//新结点的 prev 是原来 [index] 位置的前一个结点
//新结点的 next 是原来 [index] 位置的结点
final Node<E> newNode = new Node<>(pred, e, succ);
//[index] 位置对应的结点的 prev 指向新结点
succ.prev = newNode;
//如果原来 [index] 位置对应的结点是第一个结点,那么现在新结点是第一个结点
if (pred == null)
first = newNode;
else
pred.next = newNode;//原来 [index] 位置的前一个结点的 next 指向新结点
size++;
modCount++;
}
//方法:remove() 相关方法
public boolean remove(Object o) {
//分 o 是否为空两种情况
if (o == null) {
//找到 o 对应的结点 x
for (Node<E> x = first; x != null; x = x.next) {
if (x.item == null) {
unlink(x);//删除 x 结点
return true;
}
}
} else {
//找到 o 对应的结点 x
for (Node<E> x = first; x != null; x = x.next) {
if (o.equals(x.item)) {
unlink(x);//删除 x 结点
return true;
}
}
}
return false;
}
E unlink(Node<E> x) {//x 是要被删除的结点
// assert x != null;
final E element = x.item;//被删除结点的数据
final Node<E> next = x.next;//被删除结点的下一个结点
final Node<E> prev = x.prev;//被删除结点的上一个结点
//如果被删除结点的前面没有结点,说明被删除结点是第一个结点
if (prev == null) {
//那么被删除结点的下一个结点变为第一个结点
first = next;
} else {//被删除结点不是第一个结点
//被删除结点的上一个结点的 next 指向被删除结点的下一个结点
prev.next = next;
//断开被删除结点与上一个结点的链接
x.prev = null;//使得 GC 回收
}
//如果被删除结点的后面没有结点,说明被删除结点是最后一个结点
if (next == null) {
//那么被删除结点的上一个结点变为最后一个结点
last = prev;
} else {//被删除结点不是最后一个结点
//被删除结点的下一个结点的 prev 执行被删除结点的上一个结点
next.prev = prev;
//断开被删除结点与下一个结点的连接
x.next = null;//使得 GC 回收
}
//把被删除结点的数据也置空,使得 GC 回收
x.item = null;
//元素个数减少
size--;
//修改次数增加
modCount++;
//返回被删除结点的数据
return element;
}
public E remove(int index) { //index 是要删除元素的索引位置
checkElementIndex(index);
return unlink(node(index));
}LinkedList 相关方法图示
- 只有 1 个元素的 LinkedList

- 包含 4 个元素的 LinkedList

- add(E e) 方法

- add(int index,E e) 方法

- remove(Object obj) 方法

- remove(int index) 方法

Map 接口分析
哈希表的物理结构
HashMap 和 Hashtable 底层都是哈希表(也称散列表),其中维护了一个长度为 2 的幂次方的 Entry 类型的数组 table, 数组的每一个索引位置被称为一个桶 (bucket), 你添加的映射关系 (key,value) 最终都被封装为一个 Map.Entry 类型的对象,放到某个 table[index] 桶中。
使用数组的目的是查询和添加的效率高,可以根据索引直接定位到某个 table[index]。

HashMap 中数据添加过程
JDK7 中过程分析
// 在底层创建了长度为 16 的 Entry[] table 的数组
HashMap map = new HashMap();map.put(key1,value1);
/*
分析过程如下:
将(key1,value1)添加到当前hashmap的对象中。首先会调用key1所在类的hashCode()方法,计算key1的哈希值1,
此哈希值1再经过某种运算(hash()),得到哈希值2。此哈希值2再经过某种运算(indexFor()),确定在底层table数组中的索引位置i。
(1)如果数组索引为i上的数据为空,则(key1,value1)直接添加成功 ------位置1
(2)如果数组索引为i上的数据不为空,有(key2,value2),则需要进一步判断:
判断key1的哈希值2与key2的哈希值是否相同:
(3) 如果哈希值不同,则(key1,value1)直接添加成功 ------位置2
如果哈希值相同,则需要继续调用key1所在类的equals()方法,将key2放入equals()形参进行判断
(4) equals方法返回false : 则(key1,value1)直接添加成功 ------位置3
equals方法返回true : 默认情况下,value1会覆盖value2。
位置1:直接将(key1,value1)以Entry对象的方式存放到table数组索引i的位置。
位置2、位置3:(key1,value1) 与现有的元素以链表的方式存储在table数组索引i的位置,新添加的元素指向旧添加的元素。
...
在不断的添加的情况下,满足如下条件的情况下,会进行扩容:
if ((size >= threshold) && (null != table[bucketIndex])) :
默认情况下,当要添加的元素个数超过12(即:数组的长度 * loadFactor得到的结果)时,就要考虑扩容。
补充:jdk7源码中定义的:
static class Entry<K,V> implements Map.Entry<K,V>
*/map.get(key1);
/*
① 计算 key1 的 hash 值,用这个方法 hash(key1)
② 找 index = table.length-1 & hash;
③ 如果 table[index] 不为空,那么就挨个比较哪个 Entry 的 key 与它相同,就返回它的 value
*/map.remove(key1);
/*
① 计算 key1 的 hash 值,用这个方法 hash(key1)
② 找 index = table.length-1 & hash;
③ 如果 table[index] 不为空,那么就挨个比较哪个 Entry 的 key 与它相同,就删除它,把它前面的 Entry 的 next 的值修改为被删除 Entry 的 next
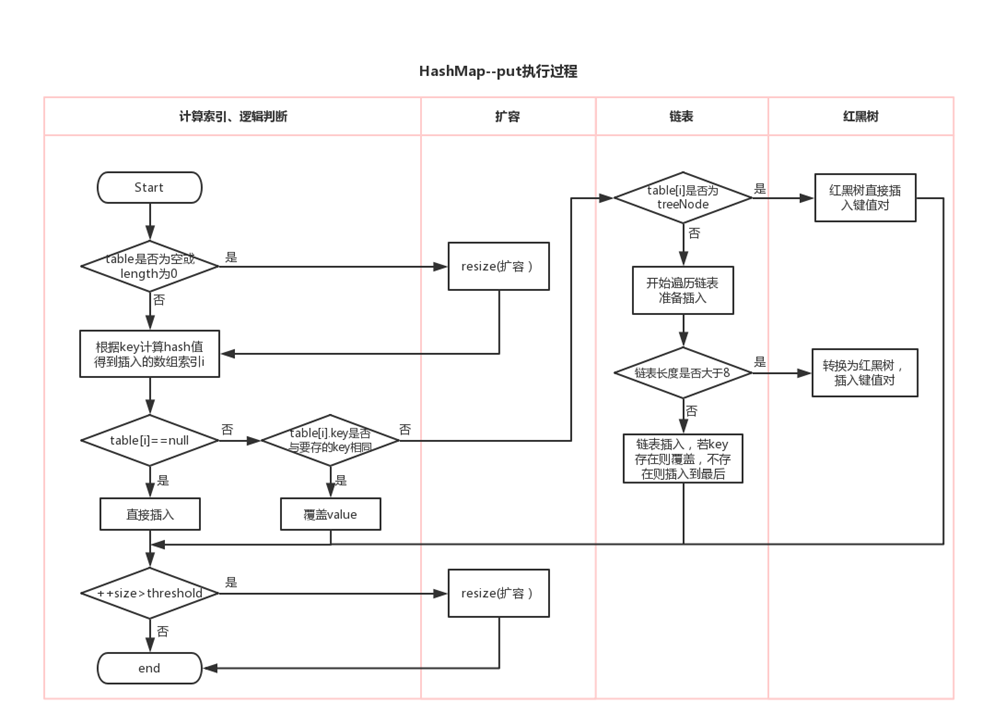
*/JDK8 中过程分析
下面说明是 JDK8 相较于 JDK7 的不同之处:
/*
①
使用HashMap()的构造器创建对象时,并没有在底层初始化长度为16的table数组。
②
jdk8中添加的key,value封装到了HashMap.Node类的对象中。而非jdk7中的HashMap.Entry。
③
jdk8中新增的元素所在的索引位置如果有其他元素。在经过一系列判断后,如果能添加,则是旧的元素指向新的元素。而非jdk7中的新的元素指向旧的元素。“七上八下”
④
jdk7时底层的数据结构是:数组+单向链表。 而jdk8时,底层的数据结构是:数组+单向链表+红黑树。
红黑树出现的时机:当某个索引位置i上的链表的长度达到8,且数组的长度超过64时,此索引位置上的元素要从单向链表改为红黑树。
如果索引i位置是红黑树的结构,当不断删除元素的情况下,当前索引i位置上的元素的个数低于6时,要从红黑树改为单向链表。
*/HashMap 源码剖析
JDK1.7.0_07 中源码

Entry
key-value 被封装为 HashMap.Entry 类型,而这个类型实现了 Map.Entry 接口。
public class HashMap<K,V>{
transient Entry<K,V>[] table;
static class Entry<K,V> implements Map.Entry<K,V> {
final K key;
V value;
Entry<K,V> next;
int hash;
/**
* Creates new entry.
*/
Entry(int h, K k, V v, Entry<K,V> n) {
value = v;
next = n;
key = k;
hash = h;
}
//略
}
}属性
//table 数组的默认初始化长度
static final int DEFAULT_INITIAL_CAPACITY = 16;
//哈希表
transient Entry<K,V>[] table;
//哈希表中 key-value 的个数
transient int size;
//临界值、阈值(扩容的临界值)
int threshold;
//加载因子
final float loadFactor;
//默认加载因子
static final float DEFAULT_LOAD_FACTOR = 0.75f;构造器
public HashMap() {
//DEFAULT_INITIAL_CAPACITY:默认初始容量 16
//DEFAULT_LOAD_FACTOR:默认加载因子 0.75
this(DEFAULT_INITIAL_CAPACITY, DEFAULT_LOAD_FACTOR);
}public HashMap(int initialCapacity, float loadFactor) {
//校验 initialCapacity 合法性
if (initialCapacity < 0)
throw new IllegalArgumentException("Illegal initial capacity: " + initialCapacity);
//校验 initialCapacity 合法性
if (initialCapacity > MAXIMUM_CAPACITY)
initialCapacity = MAXIMUM_CAPACITY;
//校验 loadFactor 合法性
if (loadFactor <= 0 || Float.isNaN(loadFactor))
throw new IllegalArgumentException("Illegal load factor: " + loadFactor);
//计算得到 table 数组的长度(保证 capacity 是 2 的整次幂)
int capacity = 1;
while (capacity < initialCapacity)
capacity <<= 1;
//加载因子,初始化为 0.75
this.loadFactor = loadFactor;
// threshold 初始为默认容量
threshold = (int)Math.min(capacity * loadFactor, MAXIMUM_CAPACITY + 1);
//初始化 table 数组
table = new Entry[capacity];
useAltHashing = sun.misc.VM.isBooted() &&
(capacity >= Holder.ALTERNATIVE_HASHING_THRESHOLD);
init();
}put() 方法
public V put(K key, V value) {
//如果 key 是 null,单独处理,存储到 table[0] 中,如果有另一个 key 为 null,value 覆盖
if (key == null)
return putForNullKey(value);
//对 key 的 hashCode 进行干扰,算出一个 hash 值
/*
hashCode 值 xxxxxxxxxx
table.length-1 000001111
hashCode 值 xxxxxxxxxx 无符号右移几位和原来的 hashCode 值做^运算,使得 hashCode 高位二进制值参与计算,
也发挥作用,降低 index 冲突的概率。
*/
int hash = hash(key);
//计算新的映射关系应该存到 table[i] 位置,
//i = hash & table.length-1,可以保证 i 在 [0,table.length-1] 范围内
int i = indexFor(hash, table.length);
//检查 table[i] 下面有没有 key 与我新的映射关系的 key 重复,如果重复替换 value
for (Entry<K,V> e = table[i]; e != null; e = e.next) {
Object k;
if (e.hash == hash && ((k = e.key) == key || key.equals(k))) {
V oldValue = e.value;
e.value = value;
e.recordAccess(this);
return oldValue;
}
}
modCount++;
//添加新的映射关系
addEntry(hash, key, value, i);
return null;
}其中,
//如果 key 是 null,直接存入 [0] 的位置
private V putForNullKey(V value) {
//判断是否有重复的 key,如果有重复的,就替换 value
for (Entry<K,V> e = table[0]; e != null; e = e.next) {
if (e.key == null) {
V oldValue = e.value;
e.value = value;
e.recordAccess(this);
return oldValue;
}
}
modCount++;
//把新的映射关系存入 [0] 的位置,而且 key 的 hash 值用 0 表示
addEntry(0, null, value, 0);
return null;
}final int hash(Object k) {
int h = 0;
if (useAltHashing) {
if (k instanceof String) {
return sun.misc.Hashing.stringHash32((String) k);
}
h = hashSeed;
}
h ^= k.hashCode();
// This function ensures that hashCodes that differ only by
// constant multiples at each bit position have a bounded
// number of collisions (approximately 8 at default load factor).
h ^= (h >>> 20) ^ (h >>> 12);
return h ^ (h >>> 7) ^ (h >>> 4);
}static int indexFor(int h, int length) {
return h & (length-1);
}void addEntry(int hash, K key, V value, int bucketIndex) {
//判断是否需要库容
//扩容:(1)size 达到阈值(2)table[i] 正好非空
if ((size >= threshold) && (null != table[bucketIndex])) {
//table 扩容为原来的 2 倍,并且扩容后,会重新调整所有 key-value 的存储位置
resize(2 * table.length);
//新的 key-value 的 hash 和 index 也会重新计算
hash = (null != key) ? hash(key) : 0;
bucketIndex = indexFor(hash, table.length);
}
//存入 table 中
createEntry(hash, key, value, bucketIndex);
}void createEntry(int hash, K key, V value, int bucketIndex) {
Entry<K,V> e = table[bucketIndex];
//原来 table[i] 下面的映射关系作为新的映射关系 next
table[bucketIndex] = new Entry<>(hash, key, value, e);
//个数增加
size++;
}JDK1.8.0_271 中源码
Node
key-value 被封装为 HashMap.Node 类型或 HashMap.TreeNode 类型,它俩都直接或间接的实现了 Map.Entry 接口。
存储到 table 数组的可能是 Node 结点对象,也可能是 TreeNode 结点对象,它们也是 Map.Entry 接口的实现类。 即 table[index] 下的映射关系可能串起来一个链表或一棵红黑树。

public class HashMap<K,V>{
transient Node<K,V>[] table;
//Node 类
static class Node<K,V> implements Map.Entry<K,V> {
final int hash;
final K key;
V value;
Node<K,V> next;
Node(int hash, K key, V value, Node<K,V> next) {
this.hash = hash;
this.key = key;
this.value = value;
this.next = next;
}
// 其它结构:略
}
//TreeNode 类
static final class TreeNode<K,V> extends LinkedHashMap.Entry<K,V> {
TreeNode<K,V> parent;
TreeNode<K,V> left;
TreeNode<K,V> right;
TreeNode<K,V> prev;
boolean red; //是红结点还是黑结点
TreeNode(int hash, K key, V val, Node<K,V> next) {
super(hash, key, val, next);
}
}
//....
}属性
static final int DEFAULT_INITIAL_CAPACITY = 1 << 4; // 默认的初始容量 16
static final int MAXIMUM_CAPACITY = 1 << 30; //最大容量 1 << 30
static final float DEFAULT_LOAD_FACTOR = 0.75f; //默认加载因子
static final int TREEIFY_THRESHOLD = 8; //默认树化阈值 8,当链表的长度达到这个值后,要考虑树化
static final int UNTREEIFY_THRESHOLD = 6;//默认反树化阈值 6,当树中结点的个数达到此阈值后,要考虑变为链表
//当单个的链表的结点个数达到 8,并且 table 的长度达到 64,才会树化。
//当单个的链表的结点个数达到 8,但是 table 的长度未达到 64,会先扩容
static final int MIN_TREEIFY_CAPACITY = 64; //最小树化容量 64
transient Node<K,V>[] table; //数组
transient int size; //记录有效映射关系的对数,也是 Entry 对象的个数
int threshold; //阈值,当 size 达到阈值时,考虑扩容
final float loadFactor; //加载因子,影响扩容的频率构造器
public HashMap() {
this.loadFactor = DEFAULT_LOAD_FACTOR; // all other fields defaulted (其他字段都是默认值)
}put() 方法
public V put(K key, V value) {
return putVal(hash(key), key, value, false, true);
}其中,
static final int hash(Object key) {
int h;
//如果 key 是 null,hash 是 0
//如果 key 非 null,用 key 的 hashCode 值 与 key 的 hashCode 值高 16 进行异或
// 即就是用 key 的 hashCode 值高 16 位与低 16 位进行了异或的干扰运算
/*
index = hash & table.length-1
如果用 key 的原始的 hashCode 值 与 table.length-1 进行按位与,那么基本上高 16 没机会用上。
这样就会增加冲突的概率,为了降低冲突的概率,把高 16 位加入到 hash 信息中。
*/
return (key == null) ? 0 : (h = key.hashCode()) ^ (h >>> 16);
}final V putVal(int hash, K key, V value, boolean onlyIfAbsent,boolean evict) {
Node<K,V>[] tab; //数组
Node<K,V> p; //一个结点
int n, i; //n 是数组的长度 i 是下标
//tab 和 table 等价
//如果 table 是空的
if ((tab = table) == null || (n = tab.length) == 0){
n = (tab = resize()).length;
/*
tab = resize();
n = tab.length;*/
/*
如果 table 是空的,resize() 完成了①创建了一个长度为 16 的数组②threshold = 12
n = 16
*/
}
//i = (n - 1) & hash,下标 = 数组长度 -1 & hash
//p = tab[i] 第 1 个结点
//if(p==null) 条件满足的话说明 table[i] 还没有元素
if ((p = tab[i = (n - 1) & hash]) == null){
//把新的映射关系直接放入 table[i]
tab[i] = newNode(hash, key, value, null);
//newNode()方法就创建了一个 Node 类型的新结点,新结点的 next 是 null
}else {
Node<K,V> e; K k;
//p 是 table[i] 中第一个结点
//if(table[i] 的第一个结点与新的映射关系的 key 重复)
if (p.hash == hash &&
((k = p.key) == key || (key != null && key.equals(k))))
e = p;//用 e 记录这个 table[i] 的第一个结点
else if (p instanceof TreeNode){ //如果 table[i] 第一个结点是一个树结点
//单独处理树结点
//如果树结点中,有 key 重复的,就返回那个重复的结点用 e 接收,即 e!=null
//如果树结点中,没有 key 重复的,就把新结点放到树中,并且返回 null,即 e=null
e = ((TreeNode<K,V>)p).putTreeVal(this, tab, hash, key, value);
}else {
//table[i] 的第一个结点不是树结点,也与新的映射关系的 key 不重复
//binCount 记录了 table[i] 下面的结点的个数
for (int binCount = 0; ; ++binCount) {
//如果 p 的下一个结点是空的,说明当前的 p 是最后一个结点
if ((e = p.next) == null) {
//把新的结点连接到 table[i] 的最后
p.next = newNode(hash, key, value, null);
//如果 binCount>=8-1,达到 7 个时
if (binCount >= TREEIFY_THRESHOLD - 1) // -1 for 1st
//要么扩容,要么树化
treeifyBin(tab, hash);
break;
}
//如果 key 重复了,就跳出 for 循环,此时 e 结点记录的就是那个 key 重复的结点
if (e.hash == hash &&
((k = e.key) == key || (key != null && key.equals(k))))
break;
p = e;//下一次循环,e=p.next,就类似于 e=e.next,往链表下移动
}
}
//如果这个 e 不是 null,说明有 key 重复,就考虑替换原来的 value
if (e != null) { // existing mapping for key
V oldValue = e.value;
if (!onlyIfAbsent || oldValue == null)
e.value = value;
afterNodeAccess(e); //什么也没干
return oldValue;
}
}
++modCount;
//元素个数增加
//size 达到阈值
if (++size > threshold)
resize(); //一旦扩容,重新调整所有映射关系的位置
afterNodeInsertion(evict); //什么也没干
return null;
}final Node<K,V>[] resize() {
Node<K,V>[] oldTab = table; //oldTab 原来的 table
//oldCap:原来数组的长度
int oldCap = (oldTab == null) ? 0 : oldTab.length;
//oldThr:原来的阈值
int oldThr = threshold;//最开始 threshold 是 0
//newCap,新容量
//newThr:新阈值
int newCap, newThr = 0;
if (oldCap > 0) { //说明原来不是空数组
if (oldCap >= MAXIMUM_CAPACITY) { //是否达到数组最大限制
threshold = Integer.MAX_VALUE;
return oldTab;
}
else if ((newCap = oldCap << 1) < MAXIMUM_CAPACITY &&
oldCap >= DEFAULT_INITIAL_CAPACITY)
//newCap = 旧的容量*2,新容量<最大数组容量限制
//新容量:32,64,...
//oldCap >= 初始容量 16
//新阈值重新算 = 24,48 ....
newThr = oldThr << 1; // double threshold
}
else if (oldThr > 0) // initial capacity was placed in threshold
newCap = oldThr;
else { // zero initial threshold signifies using defaults
newCap = DEFAULT_INITIAL_CAPACITY; //新容量是默认初始化容量 16
//新阈值= 默认的加载因子 * 默认的初始化容量 = 0.75*16 = 12
newThr = (int)(DEFAULT_LOAD_FACTOR * DEFAULT_INITIAL_CAPACITY);
}
if (newThr == 0) {
float ft = (float)newCap * loadFactor;
newThr = (newCap < MAXIMUM_CAPACITY && ft < (float)MAXIMUM_CAPACITY ?
(int)ft : Integer.MAX_VALUE);
}
threshold = newThr; //阈值赋值为新阈值 12,24.。。。
//创建了一个新数组,长度为 newCap,16,32,64.。。
@SuppressWarnings({"rawtypes","unchecked"})
Node<K,V>[] newTab = (Node<K,V>[])new Node[newCap];
table = newTab;
if (oldTab != null) { //原来不是空数组
//把原来的 table 中映射关系,倒腾到新的 table 中
for (int j = 0; j < oldCap; ++j) {
Node<K,V> e;
if ((e = oldTab[j]) != null) {//e 是 table 下面的结点
oldTab[j] = null; //把旧的 table[j] 位置清空
if (e.next == null) //如果是最后一个结点
newTab[e.hash & (newCap - 1)] = e; //重新计算 e 的在新 table 中的存储位置,然后放入
else if (e instanceof TreeNode) //如果 e 是树结点
//把原来的树拆解,放到新的 table
((TreeNode<K,V>)e).split(this, newTab, j, oldCap);
else { // preserve order
Node<K,V> loHead = null, loTail = null;
Node<K,V> hiHead = null, hiTail = null;
Node<K,V> next;
//把原来 table[i] 下面的整个链表,重新挪到了新的 table 中
do {
next = e.next;
if ((e.hash & oldCap) == 0) {
if (loTail == null)
loHead = e;
else
loTail.next = e;
loTail = e;
}
else {
if (hiTail == null)
hiHead = e;
else
hiTail.next = e;
hiTail = e;
}
} while ((e = next) != null);
if (loTail != null) {
loTail.next = null;
newTab[j] = loHead;
}
if (hiTail != null) {
hiTail.next = null;
newTab[j + oldCap] = hiHead;
}
}
}
}
}
return newTab;
}Node<K,V> newNode(int hash, K key, V value, Node<K,V> next) {
//创建一个新结点
return new Node<>(hash, key, value, next);
}final void treeifyBin(Node<K,V>[] tab, int hash) {
int n, index;
Node<K,V> e;
//MIN_TREEIFY_CAPACITY:最小树化容量 64
//如果 table 是空的,或者 table 的长度没有达到 64
if (tab == null || (n = tab.length) < MIN_TREEIFY_CAPACITY)
resize();//先扩容
else if ((e = tab[index = (n - 1) & hash]) != null) {
//用 e 记录 table[index] 的结点的地址
TreeNode<K,V> hd = null, tl = null;
/*
do...while,把 table[index] 链表的 Node 结点变为 TreeNode 类型的结点
*/
do {
TreeNode<K,V> p = replacementTreeNode(e, null);
if (tl == null)
hd = p;//hd 记录根结点
else {
p.prev = tl;
tl.next = p;
}
tl = p;
} while ((e = e.next) != null);
//如果 table[index] 下面不是空
if ((tab[index] = hd) != null)
hd.treeify(tab);//将 table[index] 下面的链表进行树化
}
}小结:

LinkedHashMap 源码剖析
源码
内部定义的 Entry 如下:
static class Entry<K,V> extends HashMap.Node<K,V> {
Entry<K,V> before, after;
Entry(int hash, K key, V value, Node<K,V> next) {
super(hash, key, value, next);
}
}LinkedHashMap 重写了 HashMap 中的 newNode() 方法:
Node<K,V> newNode(int hash, K key, V value, Node<K,V> e) {
LinkedHashMap.Entry<K,V> p =
new LinkedHashMap.Entry<K,V>(hash, key, value, e);
linkNodeLast(p);
return p;
}TreeNode<K,V> newTreeNode(int hash, K key, V value, Node<K,V> next) {
TreeNode<K,V> p = new TreeNode<K,V>(hash, key, value, next);
linkNodeLast(p);
return p;
}图示

Set 接口分析
Set 集合与 Map 集合的关系
Set 的内部实现其实是一个 Map,Set 中的元素,存储在 HashMap 的 key 中。 即 HashSet 的内部实现是一个 HashMap,TreeSet 的内部实现是一个 TreeMap,LinkedHashSet 的内部实现是一个 LinkedHashMap。
源码剖析
HashSet 源码
//构造器
public HashSet() {
map = new HashMap<>();
}
public HashSet(int initialCapacity, float loadFactor) {
map = new HashMap<>(initialCapacity, loadFactor);
}
public HashSet(int initialCapacity) {
map = new HashMap<>(initialCapacity);
}
//这个构造器是给子类 LinkedHashSet 调用的
HashSet(int initialCapacity, float loadFactor, boolean dummy) {
map = new LinkedHashMap<>(initialCapacity, loadFactor);
}
//add() 方法:
public boolean add(E e) {
return map.put(e, PRESENT)==null;
}
//其中,
private transient HashMap<E,Object> map;
private static final Object PRESENT = new Object();
//iterator() 方法:
public Iterator<E> iterator() {
return map.keySet().iterator();
}LinkedHashSet 源码
//构造器
public LinkedHashSet() {
super(16, .75f, true);
}
public LinkedHashSet(int initialCapacity) {
super(initialCapacity, .75f, true);//调用 HashSet 的某个构造器
}
public LinkedHashSet(int initialCapacity, float loadFactor) {
super(initialCapacity, loadFactor, true);//调用 HashSet 的某个构造器
}TreeSet 源码
public TreeSet() {
this(new TreeMap<E,Object>());
}
TreeSet(NavigableMap<E,Object> m) {
this.m = m;
}
//其中,
private transient NavigableMap<E,Object> m;
//add() 方法:
public boolean add(E e) {
return m.put(e, PRESENT)==null;
}
//其中,
private static final Object PRESENT = new Object();【拓展】HashMap 的相关问题
1、说说你理解的哈希算法
hash 算法是一种可以从任何数据中提取出其“指纹”的数据摘要算法,它将任意大小的数据映射到一个固定大小的序列上, 这个序列被称为 hash code、数据摘要或者指纹。比较出名的 hash 算法有 MD5、SHA。 hash 是具有唯一性且不可逆的,唯一性是指相同的“对象”产生的 hash code 永远是一样的。
2、Entry 中的 hash 属性为什么不直接使用 key 的 hashCode() 返回值呢?
不管是 JDK1.7 还是 JDK1.8 中,都不是直接用 key 的 hashCode 值直接与 table.length-1 计算求下标的, 而是先对 key 的 hashCode 值进行了一个运算,JDK1.7 和 JDK1.8 关于 hash() 的实现代码不一样, 但是不管怎么样都是为了提高 hash code 值与 (table.length-1) 的按位与完的结果,尽量的均匀分布。

JDK1.7:
final int hash(Object k) {
int h = hashSeed;
if (0 != h && k instanceof String) {
return sun.misc.Hashing.stringHash32((String) k);
}
h ^= k.hashCode();
h ^= (h >>> 20) ^ (h >>> 12);
return h ^ (h >>> 7) ^ (h >>> 4);
}JDK1.8:
static final int hash(Object key) {
int h;
return (key == null) ? 0 : (h = key.hashCode()) ^ (h >>> 16);
}虽然算法不同,但是思路都是将 hashCode 值的高位二进制与低位二进制值进行了异或,然高位二进制参与到 index 的计算中。
为什么要 hashCode 值的二进制的高位参与到 index 计算呢?
因为一个 HashMap 的 table 数组一般不会特别大,至少在不断扩容之前,那么 table.length-1 的大部分高位都是 0, 直接用 hashCode 和 table.length-1 进行 & 运算的话,就会导致总是只有最低的几位是有效的, 那么就算你的 hashCode() 实现的再好也难以避免发生碰撞,这时让高位参与进来的意义就体现出来了。 它对 hashcode 的低位添加了随机性并且混合了高位的部分特征,显著减少了碰撞冲突的发生。
3、HashMap 是如何决定某个 key-value 存在哪个桶的呢?
因为 hash 值是一个整数,而数组的长度也是一个整数,有两种思路:
①hash 值 % table.length 会得到一个[0,table.length-1] 范围的值,正好是下标范围,但是用 % 运算效率没有位运算符 & 高。
②hash 值 & (table.length-1),任何数 & (table.length-1) 的结果也一定在[0, table.length-1]范围。

JDK1.7:
static int indexFor(int h, int length) {
// assert Integer.bitCount(length) == 1 : "length must be a non-zero power of 2";
return h & (length-1); //此处 h 就是 hash
}JDK1.8:
final V putVal(int hash, K key, V value, boolean onlyIfAbsent, boolean evict) {
Node<K,V>[] tab; Node<K,V> p; int n, i;
if ((tab = table) == null || (n = tab.length) == 0)
n = (tab = resize()).length;
if ((p = tab[i = (n - 1) & hash]) == null) // i = (n - 1) & hash
tab[i] = newNode(hash, key, value, null);
//....省略大量代码
}4、为什么要保持 table 数组一直是 2 的 n 次幂呢?
因为如果数组的长度为 2 的 n 次幂,那么 table.length-1 的二进制就是一个高位全是 0,低位全是 1 的数字,这样才能保证每一个下标位置都有机会被用到。
举例 1:
hashCode值是 ?
table.length是10
table.length-1是9
? ????????
9 00001001
&_____________
00000000 [0]
00000001 [1]
00001000 [8]
00001001 [9]
一定[0]~[9]举例 2:
hashCode值是 ?
table.length是16
table.length-1是15
? ????????
15 00001111
&_____________
00000000 [0]
00000001 [1]
00000010 [2]
00000011 [3]
...
00001111 [15]
范围是[0,15],一定在[0,table.length-1]范围内5、解决 [index] 冲突问题
虽然从设计 hashCode() 到上面 HashMap 的 hash() 函数,都尽量减少冲突, 但是仍然存在两个不同的对象返回的 hashCode 值相同,或者 hashCode 值就算不同,通过 hash() 函数计算后, 得到的 index 也会存在大量的相同,因此 key 分布完全均匀的情况是不存在的。那么发生碰撞冲突时怎么办?
JDK1.8 之间使用:数组 + 链表的结构。
<img src='https://lukecheng2.oss-cn-chengdu.aliyuncs.com/public/assets/java/java-1/java-2-set-19.png />
JDK1.8 之后使用:数组 + 链表/红黑树的结构。
<img src='https://lukecheng2.oss-cn-chengdu.aliyuncs.com/public/assets/java/java-1/java-2-set-20.png />
即 hash 相同或 hash&(table.lengt-1) 的值相同,那么就存入同一个“桶”table[index]中,使用链表或红黑树连接起来。
6、为什么 JDK1.8 会出现红黑树和链表共存呢?
因为当冲突比较严重时,table[index]下面的链表就会很长,那么会导致查找效率大大降低,而如果此时选用二叉树可以大大提高查询效率。
但是二叉树的结构又过于复杂,占用内存也较多,如果结点个数比较少的时候,那么选择链表反而更简单。所以会出现红黑树和链表共存。
7、加载因子的值大小有什么关系?
如果太大,threshold 就会很大,那么如果冲突比较严重的话,就会导致 table[index]下面的结点个数很多,影响效率。
如果太小,threshold 就会很小,那么数组扩容的频率就会提高,数组的使用率也会降低,那么会造成空间的浪费。
8、什么时候树化?什么时候反树化?
static final int TREEIFY_THRESHOLD = 8;//树化阈值
static final int UNTREEIFY_THRESHOLD = 6;//反树化阈值
static final int MIN_TREEIFY_CAPACITY = 64;//最小树化容量当某 table[index]下的链表的结点个数达到 8,并且 table.length>=64, 那么如果新 Entry 对象还添加到该 table[index]中,那么就会将 table[index]的链表进行树化。
当某 table[index]下的红黑树结点个数少于 6 个,此时,
- 当继续删除 table[index]下的树结点,最后这个根结点的左右结点有 null,或根结点的左结点的左结点为 null,会反树化
- 当重新添加新的映射关系到 map 中,导致了 map 重新扩容了,这个时候如果 table[index]下面还是小于等于 6 的个数,那么会反树化
package com.atguigu.map;
public class MyKey{
int num;
public MyKey(int num) {
super();
this.num = num;
}
@Override
public int hashCode() {
if(num<=20){
return 1;
}else{
final int prime = 31;
int result = 1;
result = prime * result + num;
return result;
}
}
@Override
public boolean equals(Object obj) {
if (this == obj)
return true;
if (obj == null)
return false;
if (getClass() != obj.getClass())
return false;
MyKey other = (MyKey) obj;
if (num != other.num)
return false;
return true;
}
}package com.atguigu.map;
import org.junit.Test;
import java.util.HashMap;
public class TestHashMapMyKey {
@Test
public void test1(){
//这里为了演示的效果,我们造一个特殊的类,这个类的 hashCode()方法返回固定值 1
//因为这样就可以造成冲突问题,使得它们都存到 table[1] 中
HashMap<MyKey, String> map = new HashMap<>();
for (int i = 1; i <= 11; i++) {
map.put(new MyKey(i), "value"+i);//树化演示
}
}
@Test
public void test2(){
HashMap<MyKey, String> map = new HashMap<>();
for (int i = 1; i <= 11; i++) {
map.put(new MyKey(i), "value"+i);
}
for (int i = 1; i <=11; i++) {
map.remove(new MyKey(i));//反树化演示
}
}
@Test
public void test3(){
HashMap<MyKey, String> map = new HashMap<>();
for (int i = 1; i <= 11; i++) {
map.put(new MyKey(i), "value"+i);
}
for (int i = 1; i <=5; i++) {
map.remove(new MyKey(i));
}//table[1] 下剩余 6 个结点
for (int i = 21; i <= 100; i++) {
map.put(new MyKey(i), "value"+i);//添加到扩容时,反树化
}
}
}9、key-value 中的 key 是否可以修改?
key-value 存储到 HashMap 中会存储 key 的 hash 值,这样就不用在每次查找时重新计算每一个 Entry 或 Node(TreeNode)的 hash 值了, 因此如果已经 put 到 Map 中的 key-value,再修改 key 的属性,而这个属性又参与 hashcode 值的计算,那么会导致匹配不上。
这个规则也同样适用于 LinkedHashMap、HashSet、LinkedHashSet、Hashtable 等所有散列存储结构的集合。
10、JDK1.7 中 HashMap 的循环链表是怎么回事?如何解决?

避免 HashMap 发生死循环的常用解决方案:
- 多线程环境下,使用线程安全的 ConcurrentHashMap 替代 HashMap,推荐
- 多线程环境下,使用 synchronized 或 Lock 加锁,但会影响性能,不推荐
- 多线程环境下,使用线程安全的 Hashtable 替代,性能低,不推荐
HashMap 死循环只会发生在 JDK1.7 版本中,主要原因:头插法 + 链表 + 多线程并发 + 扩容。
在 JDK1.8 中,HashMap 改用尾插法,解决了链表死循环的问题。